网上服务大厅
English
首页
学院概况
学院简介
历史沿革
历任领导
现任领导
组织机构
党群工作
通知公告
党群活动
党员风采
学习园地
公示信息
师资队伍
师资概况
教师主页
人才招聘
教育教学
本科生教育
研究生教育
科学研究
通知公告
科研概况
科研动态
公示信息
学生工作
通知公告
管理规定
团学活动
就业政策
公示信息
国际交流
通知公告
联合培养
合作研究
国际会议
公示信息
校友之窗
校友动态
校友相册
校友风采
办事指南
党务工作
人事工作
本科生教务
研究生教务
学生工作
国际化工作
科研管理
仪器及资产
财务报销
办事指南
党务工作
人事工作
本科生教务
研究生教务
学生工作
国际化工作
科研管理
仪器及资产
财务报销
仪器及资产
当前位置:
首页
>
办事指南
>
仪器及资产
>
正文
>
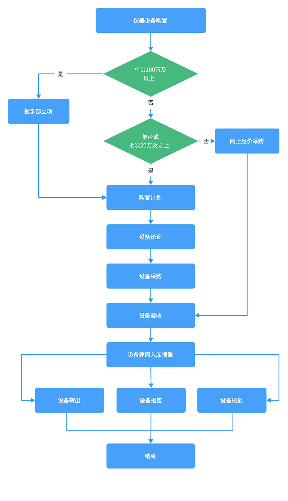
仪器设备办事流程
备注:1、参考仪器设备购置前期办事指南:
http://lems.cqu.edu.cn/info/1073/2940.htm
2、参考附件:
附件【
附件1:国有资产管理与采购平台操作手册.docx
】已下载
次
附件【
附件2:固定资产建账及报账流程.docx
】已下载
次
附件【
附件3:重庆大学国有资产管理与采购平台用户操作手册.docx
】已下载
次
下一篇:
大型仪器设备购前技术论证流程